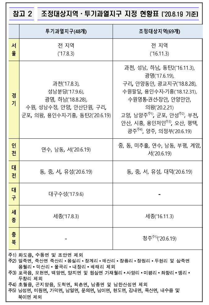
수도권 LTV DTI 비율을 정리해 놓은 표가 있어서 가져왔습니다.
각 지역마다 달라 한번에 알기가 어려운데 알기 쉽게 정리가 되어있습니다.


| 코로나 19 백신 치료제 수혜주 진단 키트 관련주 총정리 (0) | 2020.09.23 |
|---|---|
| 차량용 수소스택 및 주변부품 및 주요 공급업체 (0) | 2020.09.22 |
| 2차 전지 밸류체인 (0) | 2020.09.16 |
| [주린일기] 우리가 주식을 해야 하는 이유 (0) | 2020.07.21 |
| 아파트, 사업 대출 LTV DTI DSR이란 무엇인가? (0) | 2020.07.16 |
| 주식 매도 후 예수금 주식 팔았을 때, 예수금 증거금 미수금 대용금 (0) | 2020.07.08 |
댓글 영역